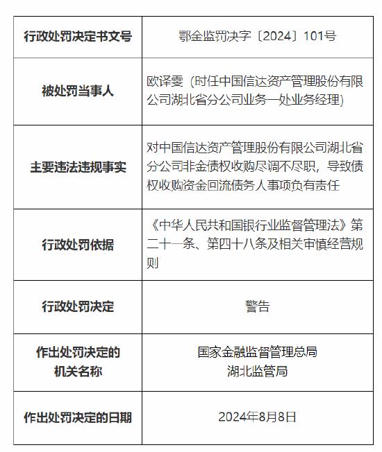
中国信达资产管理公司湖北分公司被罚25万元:非金债权收购尽调不尽职
8月16日金融一线消息,国家金融监督管理总局湖北监管局行政处罚信息公开表显示,中国信达资产管理股份有限公司湖北省分公司因非金债权收购尽调不尽职,导致债权收购资金回流债务人,被罚款25万元。
欧译雯(时任中国信达资产管理股份有限公司湖北省分公司业务一处业务经理)对中国信达资产管理股份有限公司湖北省分公司非金债权收购尽调不尽职,导致债权收购资金回流债务人事项负有责任,被警告。
标签: 信达
相关文章
-
果然“白衣骑士”,信达投资转股增持跻身浦发前十大股东,双赢模式望成银行补资本新路径详细阅读
财联社7月1日讯(记者 郭子硕)距离可转债到期仅四个月,浦发银行迎来关键转折点——信达投资凭借大手笔增持可转债并转股,跻身浦发银行前十大股东之列。...
2025-07-02 35 信达
-
信达国际控股购买本金总额为450万美元的债券详细阅读
信达国际控股(00111)发布公告,于2025年4月10日(截至交易时段后期间),公司于公开市场购买本金总额为450万美元的债券,总代价为约41...
2025-04-13 66 信达
-
营收降31%、净利降42%!信达澳亚基金混合型基金规模缩水超155亿元,寄望“固收+”破局详细阅读
专题:聚焦2024基金年报 近日,多家公募盈利排行榜出炉。 与2023年相比,信达澳亚基金的业绩表现进一步下滑。据年报显示,信达澳亚基金202...
2025-03-31 40 信达
-
信达思涨1.34% 股价突破200美元大关详细阅读
北京时间2025年01月28日02时25分,信达思(CTAS.us)股票出现波动,股价大幅上涨1.34%。截至发稿,该股报200.04美元/股,成交量...
2025-01-28 34 信达
-
信达国际控股与CPI (China) Management Limited订立信达国际上海产权交易合同详细阅读
信达国际控股(00111)发布公告,于2024年11月13日,公司接获上海联合产权交易所通知,买方于招标期就信达国际上海出售事项的公开挂牌通告提...
2024-11-18 30 信达
-
因邀请外部专家违规,信达证券收警示函详细阅读
登录新浪财经APP 搜索【信披】查看更多考评等级 炒股就看金麒麟分析师研报,权威,专业,及时,全面,助您挖掘潜力主题机会! 界面新闻记者 |...
2024-11-14 54 信达